网易博客宣布要关了,博客时代落幕,新浪博客还能坚持多久?
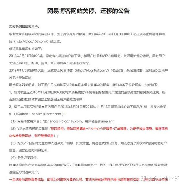
8月20日,《网易博客网址停业整顿、转移的公示》发生在网易博客主页,公布将从2018年11月30日00:00起宣布终止网易博客(http://blog.163.com)运营,关掉网络服务器,客户将没法登录网站。

从2006年9月1日发布迄今,网易博客宣布运营约十二年。网易博客在公示中感谢大家一直以来的适用与守候,但沒有谈及关掉博客的缘故。
依据调研发觉,除开网易博客,中国第一家Blog代管服务提供商博客客车(blogbus)、百度空间、微软公司MSN Spaces、51博客等几款往日走红的流行博客服务平台,也早已终止运营。

搜狐网博客、网易博客、博客网的主页头条文章更新都滞留在2017年中下旬,仅有新浪网博客、东方财博客等尚保持每天更新。
博客,针对九零后而言,很有可能要上溯上中学的情况下了,那个时候还尤其热衷博客,当初的火爆水平应当不逊于今日的微信公众号吧。和今日的自媒体平台也很像,算作个集合体吧。乃至到今日截止,拼多多平台的投资者段永平仍在网易博客回应留言板留言,沟通交流观点。
实际上,在网易发售之后,曾遭受了经济泡沫的困境,2002年4月,段永平夫妻在公开市场操作花200万美金买进了152亿港元网易个股,占网易总市值5.05%。因此,或许段永平喜爱用网易博客,也是因为跟丁磊私下的关联吧。

依据相关数据分析,截止到2014年,博客的利用率仅有19.3%,客户1.22亿,早早已跌出了流行运用。
博客实际上是2000年才逐渐慢慢进到我国的,可是销售业绩好像一直都不尽如人意,直至2004年木子美事件的发生,才使我们掌握而且运用了博客。伴随着博客的发展趋势,各种门户网陆续逐渐添加博客的运营中。
网易博客关掉实际上也不奇怪,由于博客的现况并并不是非常好,中国第一家Blog代管服务提供商博客客车(blogbus)、百度空间、微软公司MSN Spaces、51博客等几款往日走红的流行博客服务平台,也早已终止运营。
网易博客的停业整顿,表明大家在电脑上端寂寞,另外也是随着着挪动端盛行。自然此次的停止运营,网易也得出了搬迁方案,网易表明,为了更好地出示更强的服务项目,能够 将网易博客上公布的系统日志、照片等內容,“一键拆迁到网易LOFTER”。拆迁后,客户还可以在LOFTER再次纪录和共享平时。

网易表明,为了更好地出示更强的服务项目,能够 将网易博客上公布的系统日志、照片等內容,“一键拆迁到网易LOFTER”。拆迁后,客户还可以在LOFTER再次纪录和共享平时。适用iPhone、iPad和Android移动app及PC端,聚集了上百万的拍摄、胶卷游戏玩家,美术绘画及动漫爱好者。
针对客户已在线充值选购VIP博客服务项目但未耗费完的服务项目,网易博客将开展退钱。有些人说,博客的衰落与新浪微博等互联网媒体的发展趋势是娱乐至死时期的必然趋势,而另一些人觉得,博客不容易衰落,它仅仅退去了时尚潮流的演出舞台,而新浪微博、微信公众平台等自媒体平台的发生则分散化了博客中的心浮气躁与浅薄,使真真正正有使用价值的文章内容、有深度的阅读者和创作者得到沉积。
但是仍在用博客的小伙伴就要搬新家吧,我很有可能好长时间都不起作用了。


