3月1日之后个人收款码可继续使用
3月1日之后个人收款码可继续使用
想必大家都通过各种渠道知道在3月1日后,个人收款码将不再作为商户收款码了吧!
而网络上也衍生了很多代开商户收款码的群体,有的真,而有的假,也不知道小伙伴们是否中招了呢?
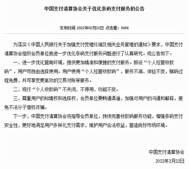
2月22日,中国支付清算协会发布《关于优化条码支付服务的公告》,公告显示新设“个人经营收款码”,用户可自由选择使用。而现行“个人收款码”不关闭、不停用、功能不变。
支付宝说明:https://sourl.cn/a2NXZh
微信扫码:
微信说明:https://sourl.cn/Fw6SYD
微信扫码:


