最近互联网公司大面积裁员真相
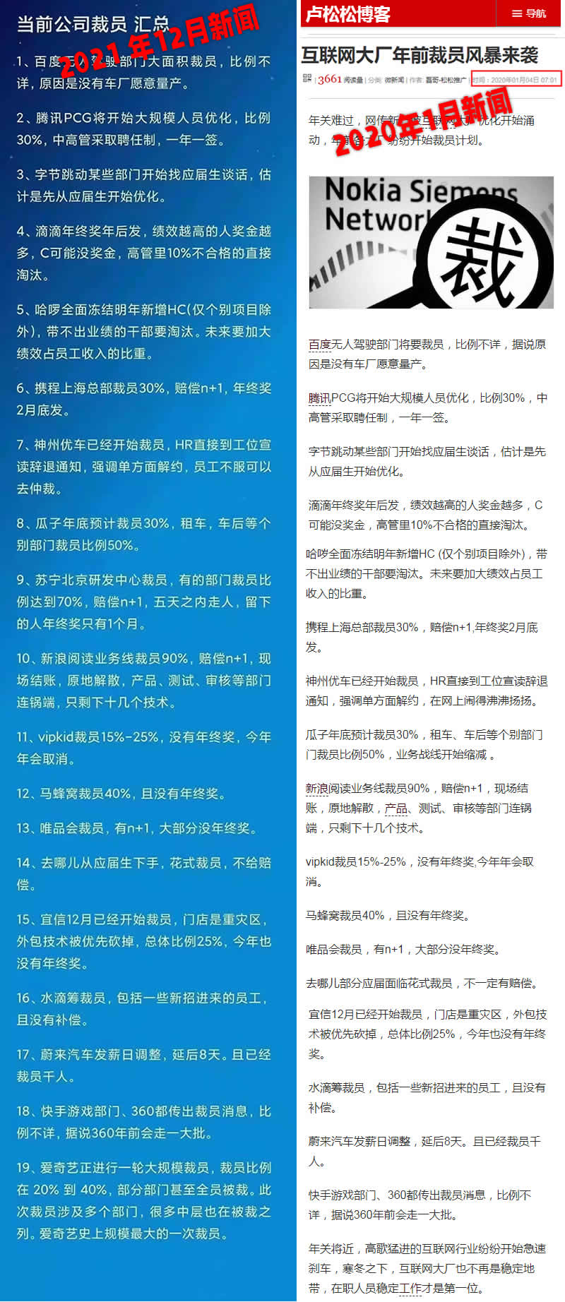
图左是最近(2021年12月)网上都在传这张图。
图右是去年(2020年1月)发的信息。

这两个信息我们对比来看,发现图里很多内容原封不动的又从新发了出来,但很多都是过时的。时隔2年,这图经过删减,又从新传遍互联网,这张图在网络上很火,只要转发了这种图片,都会被平台推荐,获得大量曝光。
实际上里面的很多信息都是过时的或新增的。
几乎每年底,这种裁员信息都会满天飞。尤其是今年(2021年)各行各业都不好过,整体经济形式不好,互联网大厂也在收缩裁员,最明显的是字节和爱奇艺,字节跳动教育、游戏、本地生活、房产业务全部都曝出裁员。
这到导致了,很多自媒体人不会验证这些信息真伪,直接转发。
当然这里的内容大部分都是真实的,比如最近的爱奇艺也裁了20-40%,网传其他互联网也在收紧,消息不知真假,但比较确定的是,今年互联网监管变严,大厂财报都一般,出口不顺,经济不景气,还有查税和中概股退市风险,所以裁员收缩其实很正常。
当然,转发这种信息,一是贴合了当前互联网颓废形式,二是容易被官方平台推荐,获得流量,三是用户也能接受,不会有其他风险。
互联网公司裁员几乎每年都会,但信息原封不动的又发一遍,我感觉平台也不怎么审核,哈哈。反正发这种消息,除了制造点焦虑,也不会犯错。
事实上互联网作为有钱行业,已经算比较好的,今年被打压的教育培训和房地产,以及原材料上涨的制造业才是最惨的,当然他们已经没机会发声,早就已经在沉默着含着泪退场了。


